Logo Loading

Manpower Recruitment / Professional Headhunting

Manpower Recruitment / Professional Headhunting

We offer exclusive services in recruitment process

We offer exclusive services in recruitment process outsourcing, professional staffing, organized labor supply and headhunting.
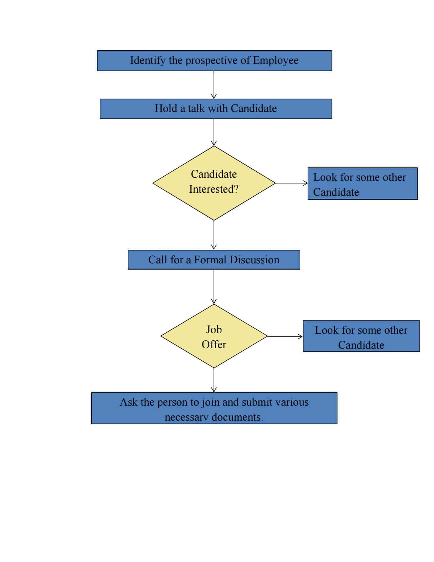
We are of the most reputed recruitment establishment firm, recognized by the Government of India, Ministry of overseas Indian affairs. We are holding a License registration No.B-1233/MUM/PART/1000+/5/9555/2019. We have been recruiting on behalf of our numerous clients abroad, suitable personnel of various categories required by them from time to time and we are very proud to say that all our clients are pleased with our recruits. The candidates recruited through us are thoroughly screened, trade tested and medically examined for their suitability before they are finally selected for employment by our clients abroad. In our endeavor to give utmost satisfaction to the employers, we have devised firm recruitment policies and are today one of the leading recruitment agencies in India.
We have tremendous experience in sourcing and deploying the most competent workforce in all spheres to internationally reputed clients. We specialize in identifying, evaluating and placing the right people to meet our client’s specific requirements. Our workforce spread over India has one mission to fulfill – to find the right people to meet our client’s specific requirements – in the particular rung that you have a need and at the specific locations where you need people.

Translate »

Enter your keyword